金融界2月7日消息哪吒系列电影总票房刷新影史纪录!
据网络平台数据,截至2月7日10时,《哪吒之魔童闹海》累计票房破62.52亿,不断刷新历史,在《哪吒之魔童闹海》的出色表现之下,哪吒系列电影总票房已经成功超过唐探系列电影成绩,成中国影史系列电影票房冠军!此外,在2月6日21时33分,《哪吒之魔童闹海》已经超过《复仇者联盟4:终局之战》北美票房,进入全球影史单一市场票房榜前二。
目前,猫眼等票务平台对影片的最终票房预测不断增长,预测《哪吒2》最终总票房或达95亿元。
值得注意的是《哪吒之魔童闹海》的制作成本仅仅约5亿元,若以此计算,按照目前电影目前分账规则,此次《哪吒之魔童闹海》的出品方光线传媒和导演饺子赚麻了。
光线传媒大赚20亿元,导演饺子进账15亿元
公开资料显示,《哪吒2》共有5家出品方,分别为成都可可豆动画影视有限公司、北京光线传媒股份有限公司、北京光线影业有限公司、成都自在境界文化传媒有限公司,北京彩条屋科技有限公司。
而彩条屋的法定代表人也是光线董事长王长田,5家出品方有3家“光线系”。另外可可豆和自在境界是导演饺子(杨宇)持股的公司。饺子则在成都可可豆动画中持股比例为56%,在成都自在境界文化传媒中股权占比达51%,《哪吒2》不存在联合出品方。

其中,光线传媒在《哪吒2》的投资比例在60%左右,饺子所持股的两家公司投资比例在40%左右。
电影票房的分账模式复杂,但核心公式为:总票房扣除5%电影事业专项基金和3.3%的特别营业税这两项不可分账票房后。剩余的91.7%由院线(约50%-57%)与片方(约35%-40%)分账。数据显示,影院分账比例52.27%,可分得约44亿元。另一部分片方分账比例为39.24%,可分得约33亿元。
结合片方39.24%的分账比例来计算,光线传媒在《哪吒2》的投资比例在60%左右。饺子所持股的两家公司投资比例在40%左右。按照60%计算,最终光线传媒可从《哪吒2》中获得约20亿元的收益,饺子控制的可可豆和自在境界约获得13亿元的收益。
此外导演一般能从片方的净利润中获得5%~10%的分成,按最低5%的比例计算,导演可从《哪吒2》中获得1.35——2.7亿元的收入。
加上可可豆和自在境界约获得13亿元的收益,导演饺子此次大赚在15亿元左右。
光线传媒在动漫赛道布局已久,早在2013年,光线传媒敏锐地察觉到了动画电影蕴含的潜力。
三天股价大涨46%,市值暴增大涨129.5亿元
当年,光线传媒开始切入动画业务,投资了近20家国内一流的动漫团队,公司曾向《大鱼海棠》的制作方彼岸天投资,并在2014年收购蓝弧文化,提出打造“中国迪士尼”的目标。然而,2014年光线传媒推出的《赛尔号大电影4:圣魔之战》和《秦时明月之龙腾万里》票房均不及预期。
2015年,光线传媒成立了彩条屋公司。彩条屋公司签下了十余位动画导演,并大规模投资有潜力的动画公司,其中就包括《哪吒》系列导演饺子持股的可可豆动画。
2015年,光线传媒参与出品的《大圣归来》取得9.56亿票房,点燃了整个动画电影市场,也让光线传媒再次看到了动画电影潜藏的巨大潜力。2017年开始,光线传媒的动画电影又陷入短暂沉寂,其出品的《大护法》累计票房九千万,2018年的《昨日青空》也仅拿下超八千万票房。2019年,《哪吒1》的出现,帮助光线传媒业绩口碑双丰收
在业绩增长预期下,蛇年A股开盘以来,光线传媒股价连续大涨,2月5日大涨20.04%,2月6日大涨18.01%,今日收盘光线传媒又大涨超过3.41%,报13.96元/股,三个交易日股价大涨超过46.48%,总市值从280亿元暴增至409.5亿元,大涨129.5亿元。
光线传媒公告频出
在股价暴涨之下,光线传媒公告频出。
2月5日晚间,光线传媒发布公告称,公司及子公司出品、发行的影片《哪吒之魔童闹海》自2025年1月29日上映以来,截至2月4日,累计票房收入约为人民币48.40亿元,超过公司最近一个会计年度经审计的合并财务报表营业收入的50%。公司来源于该影片的营业收入区间约为人民币9.50亿元至10.10亿元。
公告指出,该影片正在热映中,最终票房收入以中国大陆地区各电影院线正式确认的结算单为准。同时,该影片在中国大陆地区的版权销售收入及海外地区的发行收入等尚未结算。票房收入等营业收入与公司实际可确认的营业收入可能会存在差异。
2月6日,光线传媒晚间披露股票交易异动公告称,公司及子公司出品、发行的影片《哪吒之魔童闹海》已于1月29日起在中国大陆地区公映,目前正在热映中。近期公司经营情况正常,内外部经营环境未发生重大变化。经核查,公司、控股股东和实控人不存在关于公司的应披露而未披露的重大事项,也不存在处于筹划阶段的重大事项。
阿里系上演“神操作”,精准卡点减持
值得注意的是,在光线传媒此轮股价启动之前,阿里创投已经悄然减持了5%的红线之下,提前做好了减持准备。
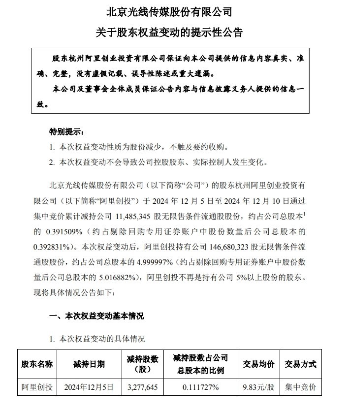
2024年12月11日晚,光线传媒公告,公司股东阿里创投于2024年12月5日至2024年12月10日通过集中竞价累计减持公司1148.53万股,约占公司总股本的0.39%。具体来看,12月5日、6日、10日,阿里创投分别减持了部分光线传媒股份,减持价格在9.8元/股至9.96元/股,据此计算,仅这段时间内阿里创投的减持金额便高达1.14亿左右。

随着这轮权益变动结束,阿里创投持有的光线传媒股份为1.46亿股,持股比例将降至4.99%,不再是持有公司5%以上股份的股东,这意味着阿里创投这部分股权已经泥牛入海,彻底从大众视野消失,不需要再次披露。
阿里创投曾表示,此次减持主要是基于自身安排,且其不排除在未来12个月内根据情况增加或继续减少光线传媒股份的可能。
面对光线传媒连日以来的暴涨,不知道阿里创投能否按捺住那个躁动的心。
